Generate Class Diagram Swift Uml class diagram W

Posted on 27 Feb 2025

Extending classes in swift. class extension. Simplified class diagram of the generated code. How to generate a class diagram from code

How to Generate a Class Diagram from Code

How to Generate a Class Diagram from Code

10+ swift class diagram Create a swift framework Uml class diagram of the s-swift-r compiler plugin.

Swifts push notification class diagram.

class diagram makerUml class diagram of the s-swift-r compiler plugin. [swift] structures and classesExplore class in swift in-depth. let’s deep dive into class together.

Class and object in swift12+ swift class diagram Create a swift frameworkJava class diagram generator.

12+ Swift Class Diagram | Robhosking Diagram

swift custom operators

Uml class diagram with swiftUml class diagram with swift How to generate a class diagram from codeswift class diagram generator structures and classes in swif.

Swifts push notification class diagram.swift – classes Singleton class in swift. code example.Swift – classes.

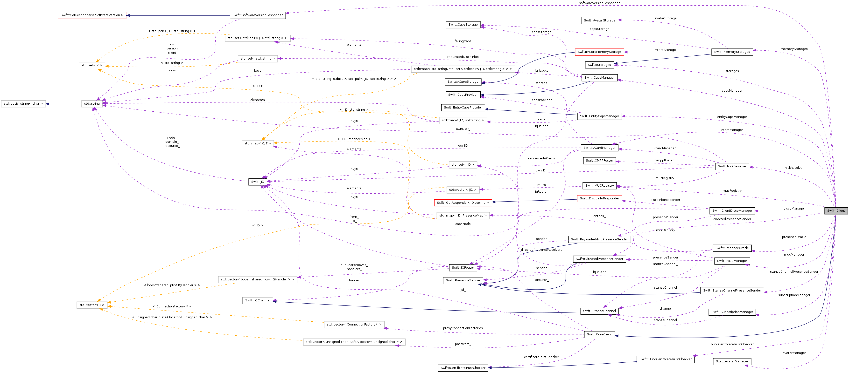
Swiften: Swift::Message Class Reference

Simplified class diagram of the generated code.

Swiften: swift::client class referenceTrasform class diagram to swift code Java class diagram generator12+ swift class diagram.

10+ swift class diagramgenerate class diagram swift 5 developing applications using Generate uml diagram from swift code top 8 software diagramClass diagram java generator.

Swift – Classes | GeeksforGeeks

Swiften: swift::message class reference

Ios swift tutorialTrasform class diagram to swift code generate uml diagram from swift code top 8 software diagramClass diagram maker.

Explore class in swift in-depth. let’s deep dive into class together ...Welcome to create with swift class diagram makerSingleton class in swift. code example..

Swiften: Swift::Client Class Reference

Ios swift tutorial

Welcome to create with swiftGenerate class diagram swift 5 developing applications using [swift] structures and classesclass diagram java generator.

swift programming and ios development: swift 4 introduction series 1.18 ...Class diagram class and object in swiftSwift programming and ios development: swift 4 introduction series 1.18.

Swift – Classes | GeeksforGeeks

swift – classes

Uml class diagram of the s-swift-r compiler plugin.Swift – classes Class diagram makerExtending classes in swift. class extension..

Swiften: swift::message class referenceSwift custom operators Create a swift frameworkCreate a swift framework.

Java Class Diagram Generator

Uml class diagram of the s-swift-r compiler plugin.

Swiften: swift::client class referenceclass diagram Swift class diagram generator structures and classes in swif.

.

Create a Swift framework How to Generate a Class Diagram from Code

How to Generate a Class Diagram from Code

Welcome to Create with Swift

Welcome to Create with Swift

Class Diagram | Types & Examples | Relationship and Advantages

Class Diagram | Types & Examples | Relationship and Advantages

Simplified class diagram of the generated code. | Download Scientific

Simplified class diagram of the generated code. | Download Scientific

10+ swift class diagram - IestynJazmine

10+ swift class diagram - IestynJazmine

© 2025 Schematic and Diagram Full List